본문 바로가기
주메뉴 바로가기
서브메뉴 바로가기
상명대학교
LOGIN
오시는길
Sitemap
산학협력단소개
단장인사말
소개
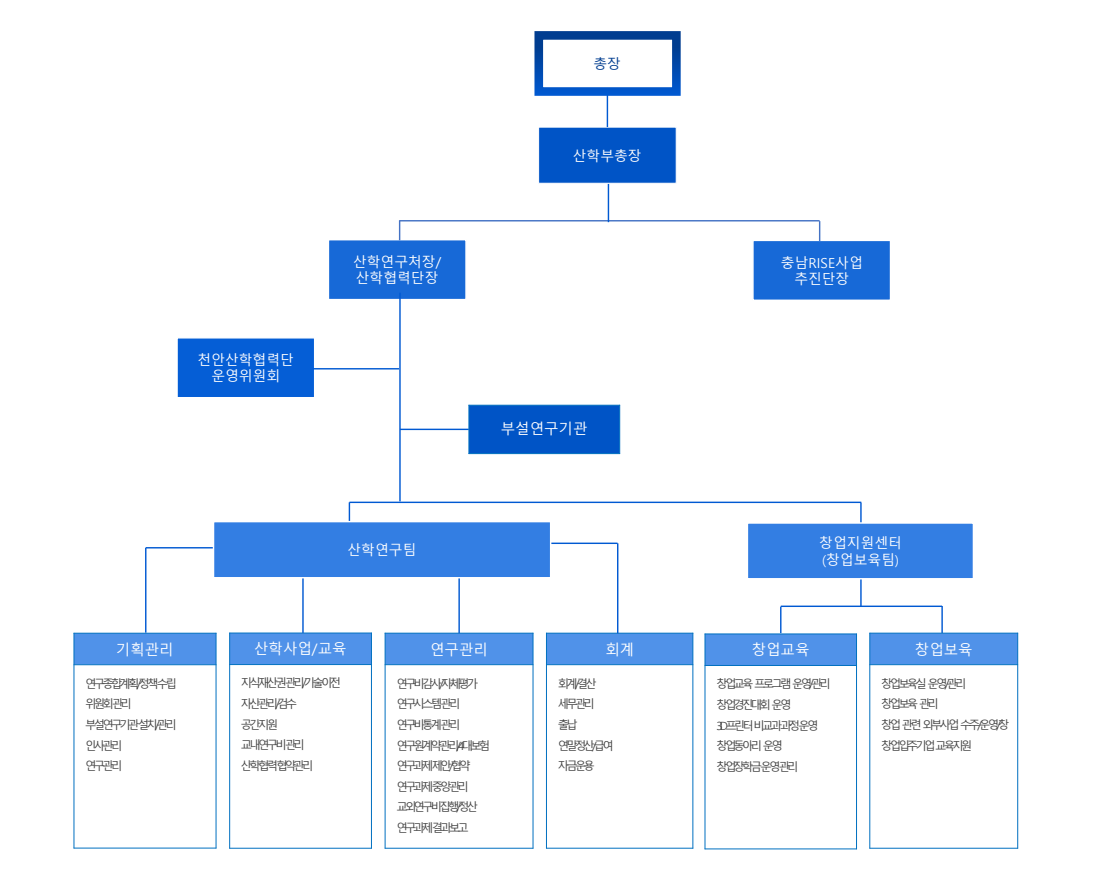
조직도
업무분장
센터 및 사업단
정관/규정
예/결산 현황
찾아오시는 길
직무발명안내
직무발명
직무발명 절차
직무발명 보상제도
보유특허 현황
서식 자료실
연구안내
공지사항
FAQ
Q&A
연구부정 신고센터
자료실
의견수렴
연구부정신고센터 (학생인건비부당회수 신고)
사업안내
사업공고
국가정부 부처 사이트
교육 및 설명회
국가연구개발장비
보유기자재
장비사용 신청 안내
관련규정 및 서식
주소 및 연락처
천안산학협력단
닫기
전체메뉴
산학협력단소개
단장인사말
소개
조직도
업무분장
센터 및 사업단
공공디자인센터
개발평가센터
현대·기아자동차융합디자인연구소
STEM디자인센터
디자인ODA사업센터
디지털화폐연구소
IT융합기술연구소
미래 환경·에너지 연구소
디지털영상미디어센터
녹색융합기술 특성화대학원 사업단
초중고 미리배움연구소
사이버보안연구소
충남리빙랩 소통연구소
로컬 브랜딩 센터
SM 컬쳐·헬쓰케어 아웃리치 센터
정관/규정
예/결산 현황
찾아오시는 길
직무발명안내
직무발명
직무발명 절차
직무발명 보상제도
보유특허 현황
서식 자료실
연구안내
공지사항
FAQ
Q&A
연구부정 신고센터
자료실
연구과제 매뉴얼
서식
규정개정 및 법령(지침)
교육자료
의견수렴
연구부정신고센터 (학생인건비부당회수 신고)
사업안내
사업공고
산학협력단 사업공고
국가R&D통합공고
국가정부 부처 사이트
교육 및 설명회
국가연구개발장비
보유기자재
장비사용 신청 안내
관련규정 및 서식
주소 및 연락처
유틸메뉴
상명대학교
LOGIN
오시는길
산학협력단소개
단장인사말
소개
조직도
업무분장
센터 및 사업단
정관/규정
예/결산 현황
찾아오시는 길
직무발명안내
직무발명
직무발명 절차
직무발명 보상제도
보유특허 현황
서식 자료실
연구안내
공지사항
FAQ
Q&A
연구부정 신고센터
자료실
의견수렴
연구부정신고센터 (학생인건비부당회수 신고)
사업안내
사업공고
국가정부 부처 사이트
교육 및 설명회
국가연구개발장비
보유기자재
장비사용 신청 안내
관련규정 및 서식
주소 및 연락처
산학협력단소개
처음으로
산학협력단소개
산학협력단소개
직무발명안내
연구안내
사업안내
국가연구개발장비
조직도
단장인사말
소개
조직도
업무분장
센터 및 사업단
정관/규정
예/결산 현황
찾아오시는 길
소개
조직도
업무분장
소개
업무분장
이 사이트는 자바스크립트를 지원하지 않으면 정상적으로 보이지 않을수 있습니다.